React 事件机制简析
前言
React 使用合成事件机制,React 17 中将 React 事件对应的原生事件绑定在 root 元素上(而非 document),这样做的好处有:
- 抹平浏览器之间的差异
- 允许带优先级调度任务
- 相对于绑定在
document上,绑定在root上可以使得多个 React 版本同时运行时在事件处理上不冲突
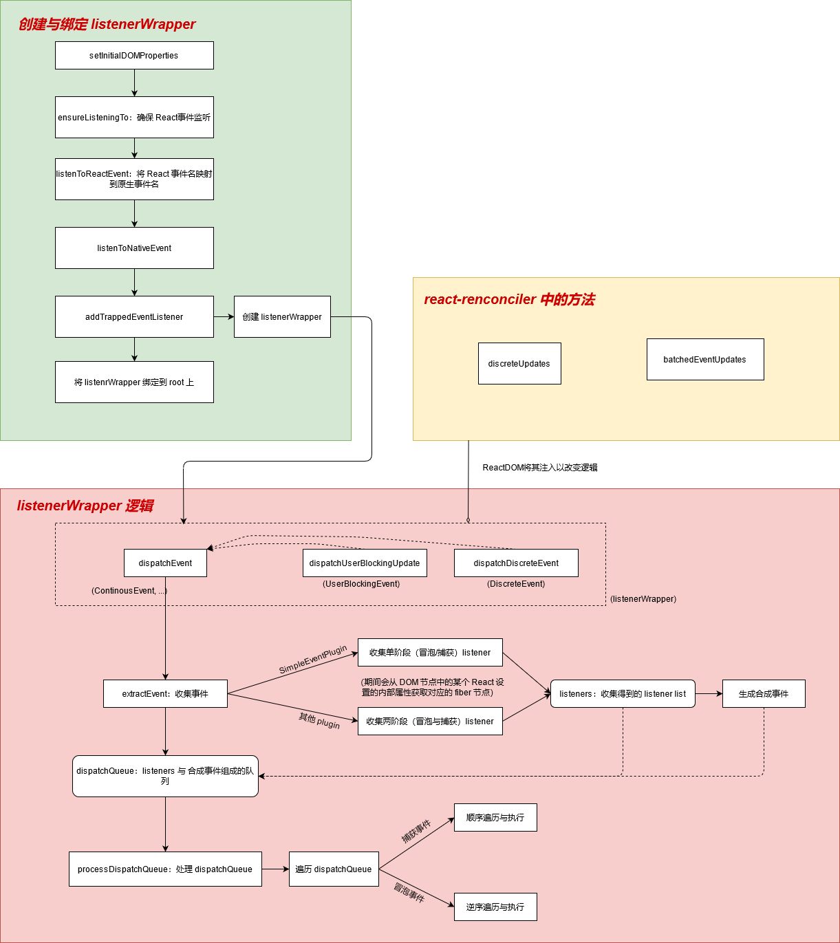
下图是对 React 事件机制的总结,读者如有疑惑,可在阅读全篇后再看此图。

接下来,将通过源码分析 React 事件机制。需要注意,本文对源代码有简化甚至是修改,需要精确的源代码请自行查看官方 repo。
DOM 事件机制的一些注意点
- 事件传播按顺序为:捕获阶段(
capture),目标阶段,冒泡阶段(bubble); ev.target为事件发出者,ev.currentTarget为事件绑定者(在事件传播中会变化);ev.stopPropagation()可阻止事件传播,ev.preventDefault()可阻止一些默认行为;
React 事件优先级
按优先级这一维度,React 将事件划分为三类:
- 离散事件(DiscreteEvent):不连续触发,如
onClick等,优先级最低; - 用户阻塞事件(UserBlockEvent):连续触发,如
onMouseOver等; - 连续事件(ContinuousEvent):
onCanPlay,onError等,优先级最高;
React 中将什么 listener 绑定到 root 上?
同 DOM 事件类型 且 传播阶段相同 的绑定在 root 上的 listener 只有一个,简单逻辑代码可表述如下:
1 2 3 4 5 6 7 8 9 10 11 12 13 14 15 16 17 18 19 20 21 22 23 24 25 26 27 28function listenerWrapper( targetInst, // 事件发生者 inCapturePhase // 是否处于捕获阶段 ) { /** @type {Array<{ event: any, listeners: any[] }>} */ const listenerQueue = []; // 从 targetInst 沿根行走,将对应 fiber 上的 listener 封装后再封装为合成事件,最后放入 listenerQueue 中 extract(listenerQueue, targetInst); // ... for (const { event, listeners } of listenerQueue) { if (inCapturePhase) { // 在捕获阶段 for (let i = listeners.length - 1; i >= 0; i--) { if (event.isPropagationStopped) { // 停止广播 return; } executeListener( listners[i].listener, listeners[i].currentTarget /* ... */ ); } } else { // 在冒泡阶段 // ... 逻辑与在捕获阶段的基本相同 } } }
当然,上述代码省略与修改了很多细节,要考虑的还有很多,如:
- 优先级如何表现?
- 沿根走如何收集 listener 及相关信息?
- 合成事件是怎么封装的?
- ...
listenerWrapper 的创建
createEventListenerWrapperWithPriority 用于创建 listenerWrapper,后该 listenerWrapper 会绑定到某 DOM 元素上。在该方法内,会根据事件名决定具体使用的 listenerWrapper。listenerWrapper 有:
dispatchDiscreteEvent:处理离散事件dispatchUserBlockingUpdate:处理用户阻塞事件dispatchEvent:处理连续事件
1 2 3 4 5 6 7 8 9 10 11 12 13 14 15 16 17 18 19 20 21 22 23 24 25 26export function createEventListenerWrapperWithPriority( targetContainer: EventTarget, domEventName: DOMEventName, eventSystemFlags: EventSystemFlags ): Function { const eventPriority = getEventPriorityForPluginSystem(domEventName); let listenerWrapper; switch (eventPriority) { case DiscreteEvent: listenerWrapper = dispatchDiscreteEvent; break; case UserBlockingEvent: listenerWrapper = dispatchUserBlockingUpdate; break; case ContinuousEvent: default: listenerWrapper = dispatchEvent; break; } return listenerWrapper.bind( null, domEventName, eventSystemFlags, targetContainer ); }
dispatchEvent 会间接调用 dispatchEventsForPlugins,其收集 listeners 同时创建合成事件,后执行 listeners。
1 2 3 4 5 6 7 8function dispatchEventsForPlugins(/* ... */): void { const nativeEventTarget = getEventTarget(nativeEvent); const dispatchQueue: DispatchQueue = []; // 收集 listeners 并生成合成事件 extractEvents(/* ... */); // 执行 listeners processDispatchQueue(dispatchQueue, eventSystemFlags); }
listener 的收集
listenerWrapper 触发时会在内部执行需要被执行的 listener,因此触发时 listenerWrapper 时需要收集 listener。
需要注意,React 事件与原生事件并不一定是一一对应的,如 onMouseEnter 事件同时依赖了 mouseout 与 mouseover 原生事件。另外,React 可能使用使用 polyfill 的方式实现事件,如 onMouseEnter, onMouseLeave。这便在一定程度上使得 React 为不同的事件设立 plugin 用于处理事件相关事宜,其中便包括了 listener 的收集。除 SimpleEventPlugin 外的插件为 polyfillPlugin。
- SimpleEventPlugin:处理大部分事件
- SelectEventPlugin:处理
onSelect,适用于input,textarea,contentEditable - EnterLeaveEventPlugin:处理
onMouseEnter,onMouseLeave,onPointerEnter,onPointerLeave - ChangeEventPlugin:处理
onChange - BeforeInputEventPlugin:处理
onBeforeInput,onCompositionEnd,onCompositionStart,onCompositionUpdate
SimpleEventPlugin 会间接调用 accumulateSinglePhaseListeners 以收集 listener。该方法会从 targetFiber 到根收集 listener(通过 fiber.return 访问父亲)。
1 2 3 4 5 6 7 8 9 10 11 12 13 14 15 16 17 18 19 20 21 22 23 24 25 26 27 28 29 30 31 32 33 34 35 36 37 38 39 40function createDispatchListener(instance, listener, currentTarget) { return { instance, listener, currentTarget }; } export function accumulateSinglePhaseListeners( targetFiber: Fiber | null, reactName: string | null, nativeEventType: string, inCapturePhase: boolean, accumulateTargetOnly: boolean, ): Array<DispatchListener> { const captureName = reactName !== null ? reactName + 'Capture' : null; // 捕获事件对应为 "xxxCapture" const reactEventName = inCapturePhase ? captureName : reactName; const listeners: Array<DispatchListener> = []; let instance = targetFiber; let lastHostComponent = null; // Accumulate all instances and listeners via the target -> root path. while (instance !== null) { const {stateNode, tag} = instance; // Handle listeners that are on HostComponents (i.e. <div>) if (tag === HostComponent && stateNode !== null) { lastHostComponent = stateNode; // ... if (reactEventName !== null) { // 从 instance.stateNode 对应的 fiber 的 props 中获取 listener(如 props.onClick) const listener = getListener(instance, reactEventName); if (listener != null) { listeners.push(createDispatchListener(instance, listener, lastHostComponent)); } } } else if (/* ... */) { // ... } // ... instance = instance.return; } return listeners; }
BeforeInputEventPlugin, ChangeEventPlugin, SelectEventPlugin 只在冒泡阶段处理,通过 accumulateTwoPhaseListeners 方法收集 listener,在方法内部需要模拟捕获与冒泡传播阶段。具体的,在沿父边移动过程中,通过 listeners.unshift 插入捕获 listener 到头部,通过 listeners.push 插入冒泡 listener 到尾部,这样顺序遍历 listeners 数组即是事件传播顺序。
1 2 3 4 5 6 7 8 9 10 11 12 13 14 15 16 17 18 19 20 21 22 23 24 25 26 27 28 29 30 31 32 33 34 35 36 37 38 39 40// We should only use this function for: // - BeforeInputEventPlugin // - ChangeEventPlugin // - SelectEventPlugin // This is because we only process these plugins // in the bubble phase, so we need to accumulate two // phase event listeners (via emulation). export function accumulateTwoPhaseListeners( targetFiber: Fiber | null, reactName: string ): Array<DispatchListener> { const captureName = reactName + "Capture"; const listeners: Array<DispatchListener> = []; let instance = targetFiber; // Accumulate all instances and listeners via the target -> root path. while (instance !== null) { const { stateNode, tag } = instance; // Handle listeners that are on HostComponents (i.e. <div>) if (tag === HostComponent && stateNode !== null) { const currentTarget = stateNode; const captureListener = getListener(instance, captureName); if (captureListener != null) { // 通过 unshift 插入到头部 listeners.unshift( createDispatchListener(instance, captureListener, currentTarget) ); } const bubbleListener = getListener(instance, reactName); if (bubbleListener != null) { // 通过 push 插入到头部 listeners.push( createDispatchListener(instance, bubbleListener, currentTarget) ); } } instance = instance.return; } return listeners; }
合成事件生成
合成事件是 React 内部提供的类 DOM 事件对象,对原生事件对象进行了封装,一般由 createSyntheticEvent 工厂方法构造其构造函数。
1 2 3 4 5 6 7 8 9 10 11 12 13 14 15 16 17 18 19 20 21 22 23 24 25 26 27 28 29 30 31 32 33 34 35 36 37 38 39 40 41 42 43 44 45 46 47 48 49 50 51 52 53 54 55 56 57 58 59 60 61 62 63 64 65 66 67 68 69 70 71 72 73function createSyntheticEvent(Interface: EventInterfaceType) { // 构造函数 function SyntheticBaseEvent( reactName: string | null, reactEventType: string, targetInst: Fiber, nativeEvent: { [propName: string]: mixed }, nativeEventTarget: null | EventTarget ) { this._reactName = reactName; this._targetInst = targetInst; this.type = reactEventType; this.nativeEvent = nativeEvent; this.target = nativeEventTarget; this.currentTarget = null; for (const propName in Interface) { if (!Interface.hasOwnProperty(propName)) { continue; } const normalize = Interface[propName]; // normalize 非 0 时为函数 this[propName] = normalize ? normalize(nativeEvent) : nativeEvent[propName]; } const defaultPrevented = nativeEvent.defaultPrevented != null ? nativeEvent.defaultPrevented : nativeEvent.returnValue === false; this.isDefaultPrevented = defaultPrevented ? functionThatReturnsTrue : functionThatReturnsFalse; this.isPropagationStopped = functionThatReturnsFalse; return this; } Object.assign(SyntheticBaseEvent.prototype, { preventDefault: function () { this.defaultPrevented = true; const event = this.nativeEvent; if (!event) return; if (event.preventDefault) { event.preventDefault(); } else if (typeof event.returnValue !== "unknown") { event.returnValue = false; } this.isDefaultPrevented = functionThatReturnsTrue; }, stopPropagation: function () { const event = this.nativeEvent; if (!event) return; if (event.stopPropagation) { event.stopPropagation(); } else if (typeof event.cancelBubble !== "unknown") { // The ChangeEventPlugin registers a "propertychange" event for // IE. This event does not support bubbling or cancelling, and // any references to cancelBubble throw "Member not found". A // typeof check of "unknown" circumvents this issue (and is also // IE specific). event.cancelBubble = true; } this.isPropagationStopped = functionThatReturnsTrue; }, // ... }); return SyntheticBaseEvent; }
各类合成事件构造函数通过 createSyntheticEvent 创建,如:
1 2 3 4 5 6 7 8 9 10 11 12 13 14const MouseEventInterface: EventInterfaceType = { ...UIEventInterface, screenX: 0, screenY: 0, // ... metaKey: 0, getModifierState: getEventModifierState, // .. }; // ... export const SyntheticMouseEvent = createSyntheticEvent(MouseEventInterface); export const SyntheticDragEvent = createSyntheticEvent(DragEventInterface); export const SyntheticFocusEvent = createSyntheticEvent(FocusEventInterface); // ...
dispatchQueue 维护:listener 收集与合成事件生成
dispatchQueue 的类型为 Array<{ event: SyntheticEvent, listeners: Function[] }>,即维护了合成事件及其对应的 listeners 的队列。listeners 已在上一部分收集完成,现需要维护合成事件生成,此部分逻辑在 extractEvents 中。
每个 plugin 都维护了自己的 extractEvents 逻辑,以 SimpleEventPlugin 为例。该方法根据 DOM 事件类型名选择相应的合成事件构造函数并生成合成事件,同时调用 accumulateSinglePhaseListeners 收集 listeners,最后维护 dispatchQueue。
1 2 3 4 5 6 7 8 9 10 11 12 13 14 15 16 17 18 19 20 21 22 23 24 25 26 27 28 29 30 31 32 33 34 35 36 37 38 39 40 41 42 43 44 45 46 47function extractEvents( dispatchQueue: DispatchQueue, domEventName: DOMEventName, targetInst: null | Fiber, nativeEvent: AnyNativeEvent, nativeEventTarget: null | EventTarget, eventSystemFlags: EventSystemFlags, targetContainer: EventTarget ): void { // 将 DOM 事件名转为 React 事件名 const reactName = topLevelEventsToReactNames.get(domEventName); // ... let SyntheticEventCtor = SyntheticEvent; let reactEventType: string = domEventName; // 根据 DOM 事件类型名选择合成事件构造函数 SyntheticEventCtor switch (domEventName) { // ... case "click": // Firefox creates a click event on right mouse clicks. This removes the // unwanted click events. if (nativeEvent.button === 2) { return; } /* falls through */ // ... SyntheticEventCtor = SyntheticMouseEvent; break; // ... } const inCapturePhase = (eventSystemFlags & IS_CAPTURE_PHASE) !== 0; // ... // 收集 listeners const listeners = accumulateSinglePhaseListeners(/* ... */); if (listeners.length > 0) { // Intentionally create event lazily. // 创建合成事件并维护 dispatchQueue const event = new SyntheticEventCtor( reactName, reactEventType, null, nativeEvent, nativeEventTarget ); dispatchQueue.push({ event, listeners }); } }
总的 extractEvents 调用了各个 plugin 的 extractEvents。
1 2 3 4 5 6 7 8 9 10 11function extractEvents(/* ... */) { SimpleEventPlugin.extractEvents(/* ... */); const shouldProcessPolyfillPlugins = (eventSystemFlags & SHOULD_NOT_PROCESS_POLYFILL_EVENT_PLUGINS) === 0; if (shouldProcessPolyfillPlugins) { EnterLeaveEventPlugin.extractEvents(/* ... */); ChangeEventPlugin.extractEvents(/* ... */); SelectEventPlugin.extractEvents(/* ... */); BeforeInputEventPlugin.extractEvents(/* ... */); } }
dispatchQueue 执行
processDispatchQueue 方法执行 dispatchQueue,会区分捕获与冒泡阶段从而决定遍历 listeners 的顺序。
1 2 3 4 5 6 7 8 9 10 11 12 13 14 15 16 17 18 19 20 21 22 23 24 25 26 27 28 29 30 31 32 33 34 35 36 37 38export function processDispatchQueue( dispatchQueue: DispatchQueue, eventSystemFlags: EventSystemFlags ): void { const inCapturePhase = (eventSystemFlags & IS_CAPTURE_PHASE) !== 0; for (let i = 0; i < dispatchQueue.length; i++) { const { event, listeners } = dispatchQueue[i]; processDispatchQueueItemsInOrder(event, listeners, inCapturePhase); } // ... } function processDispatchQueueItemsInOrder( event: ReactSyntheticEvent, dispatchListeners: Array<DispatchListener>, inCapturePhase: boolean ): void { let previousInstance; if (inCapturePhase) { for (let i = dispatchListeners.length - 1; i >= 0; i--) { const { instance, currentTarget, listener } = dispatchListeners[i]; if (instance !== previousInstance && event.isPropagationStopped()) { return; } executeDispatch(event, listener, currentTarget); previousInstance = instance; } } else { for (let i = 0; i < dispatchListeners.length; i++) { const { instance, currentTarget, listener } = dispatchListeners[i]; if (instance !== previousInstance && event.isPropagationStopped()) { return; } executeDispatch(event, listener, currentTarget); previousInstance = instance; } } }
React 中如何将 listener 绑定到 root 上?
在设置 DOM 属性时确保监听
setInitialDOMProperties 在 render 阶段的 complete 期间执行,当 propKey 为事件名时,会调用 ensureListeningTo 确保事件被监听。
1 2 3 4 5 6 7 8 9 10 11 12 13 14 15 16 17 18 19 20function setInitialDOMProperties( tag: string, domElement: Element, rootContainerElement: Element | Document, nextProps: Object, isCustomComponentTag: boolean ): void { for (const propKey in nextProps) { if (!nextProps.hasOwnProperty(propKey)) { continue; } const nextProp = nextProps[propKey]; // ... if (registrationNameDependencies.hasOwnProperty(propKey)) { // ... ensureListeningTo(rootContainerElement, propKey, domElement); } // ... } }
添加监听事件
ensureListeningTo 会调用 listenToReactEvent 以监听 React 事件。listenToReactEvent 中将 React 事件名映射到原生事件名(一个或多个),后调用 listenToNativeEvent 监听原生事件(polyfillPlugin 会通过 react 事件名为 key 的 set 优化性能)。listenToNativeEvent 中在对应 root 还未添加该原生事件(此处区分冒泡/捕获,以 ${domEventName}__${capture ? 'capture' : 'bubble'} 为 key)时,调用 addTrappedEventListener 添加 listener。addTrappedEventListener 中会调用 createEventListenerWrapperWithPriority 创建 listenerWrapper,会根据是否为 capture,是否为 passive 等情况调用各 API 将其绑定到 root 上。
1 2 3 4 5 6 7 8 9 10 11 12 13 14 15 16 17 18 19 20 21 22 23 24 25 26 27 28 29 30 31 32 33 34 35 36 37 38 39 40 41 42 43 44 45 46 47 48 49 50 51 52 53 54 55 56 57 58 59 60 61 62 63 64 65 66 67 68 69 70 71 72 73 74 75export function ensureListeningTo(rootContainerInstance: Element | Node, reactPropEvent: string, targetElement: Element | null): void { // ... const rootContainerElement = rootContainerInstance.nodeType === COMMENT_NODE ? rootContainerInstance.parentNode : rootContainerInstance; // ... listenToReactEvent(reactPropEvent, rootContainerElement, targetElement); } export function listenToReactEvent(reactEvent: string, rootContainerElement: Element, targetElement: Element | null): void { const dependencies = registrationNameDependencies[reactEvent]; const dependenciesLength = dependencies.length; const isPolyfillEventPlugin = dependenciesLength !== 1; // SimpleEventPlugin 都只有一个 dependency if (isPolyfillEventPlugin) { const listenerSet = getEventListenerSet(rootContainerElement); if (!listenerSet.has(reactEvent)) { listenerSet.add(reactEvent); for (let i = 0; i < dependenciesLength; i++) { listenToNativeEvent(dependencies[i], false, rootContainerElement, targetElement); } } } else { const isCapturePhaseListener = reactEvent.substr(-7) === 'Capture' && reactEvent.substr(-14, 7) !== 'Pointer'; listenToNativeEvent(dependencies[0], isCapturePhaseListener, rootContainerElement, targetElement); } } export function listenToNativeEvent(domEventName: DOMEventName, isCapturePhaseListener: boolean, rootContainerElement: EventTarget, targetElement: Element | null, eventSystemFlags?: EventSystemFlags = 0): void { let target = rootContainerElement; // ... const listenerSet = getEventListenerSet(target); const listenerSetKey = getListenerSetKey(domEventName, isCapturePhaseListener); if (!listenerSet.has(listenerSetKey)) { if (isCapturePhaseListener) eventSystemFlags |= IS_CAPTURE_PHASE; addTrappedEventListener(target, domEventName, eventSystemFlags, isCapturePhaseListener); listenerSet.add(listenerSetKey); } } function addTrappedEventListener(targetContainer: EventTarget, domEventName: DOMEventName, eventSystemFlags: EventSystemFlags, isCapturePhaseListener: boolean, isDeferredListenerForLegacyFBSupport?: boolean) { let listener = createEventListenerWrapperWithPriority(targetContainer, domEventName, eventSystemFlags); let isPassiveListener = undefined; // ... 更新 isPassiveListener 逻辑 // ... let unsubscribeListener; // ... if (isCapturePhaseListener) { if (isPassiveListener !== undefined) { unsubscribeListener = addEventCaptureListenerWithPassiveFlag(targetContainer, domEventName, listener, isPassiveListener); } else { unsubscribeListener = addEventCaptureListener(targetContainer, domEventName, listener); } } else { // ... 处理冒泡逻辑 } } // 在浏览器中,以下两个 API 实际上是对 DOM API 的简单封装 export function addEventCaptureListener(target, eventType, listener) { target.addEventListener(eventType, listener, true); return listener; } export function addEventCaptureListenerWithPassiveFlag(target, eventType, listener, passive) { target.addEventListener(eventType, listener, { capture: true, passive, }); return listener; }
React 如何处理优先级?
前面提过,有 3 种 listenerWrapper:dispatchDiscreteEvent, dispatchUserBlockingUpdate, dispatchEvent。其中 dispatchEvent 会间接调用 dispatchEventsForPlugins 以处理 listeners; dispatchDiscreteEvent 和 dispatchUserBlockingUpdate 会间接 dispatchEvent,并加上优先级相关逻辑。
默认
默认情况下:
1 2 3 4 5 6 7 8 9 10 11 12 13 14 15 16 17 18 19 20 21 22let batchedUpdatesImpl = function (fn, bookkeeping) { return fn(bookkeeping); }; let discreteUpdatesImpl = function (fn, a, b, c, d) { return fn(a, b, c, d); }; let flushDiscreteUpdatesImpl = function () {}; let batchedEventUpdatesImpl = batchedUpdatesImpl; // ... // render 可通过此方法改变相关 impl export function setBatchingImplementation( _batchedUpdatesImpl, _discreteUpdatesImpl, _flushDiscreteUpdatesImpl, _batchedEventUpdatesImpl ) { batchedUpdatesImpl = _batchedUpdatesImpl; discreteUpdatesImpl = _discreteUpdatesImpl; flushDiscreteUpdatesImpl = _flushDiscreteUpdatesImpl; batchedEventUpdatesImpl = _batchedEventUpdatesImpl; }
dispatchDiscreteEvent 会间接调用 discreteUpdatesImpl(dispatchEvent, ...)。dispatchUserBlockingUpdate 会调用 runWithPriority(UserBlockingPriority, dispatchEvent.bind(...))。(runWithPriority 来自于 Scheduler 包)dispatchEvent 会调用 batchedEventUpdatesImpl(() => dispatchEventsForPlugins(...))。
ReactDOM 注入
ReactDOM 会注入 discreteUpdatesImpl, batchedEventUpdatesImpl 的实现,它们来自于 react-reconciler。
1 2 3 4 5 6setBatchingImplementation( batchedUpdates, discreteUpdates, flushDiscreteUpdates, batchedEventUpdates );
discreteUpdates 通过 runWithPriority(UserBlockingSchedulerPriority, ...) 调用 callback,最后在 NoContext 时调用 flushSyncCallbackQueue。
1 2 3 4 5 6 7 8 9 10 11 12 13 14 15 16 17 18 19 20 21 22 23 24 25export function discreteUpdates<A, B, C, D, R>( fn: (A, B, C) => R, a: A, b: B, c: C, d: D ): R { const prevExecutionContext = executionContext; executionContext |= DiscreteEventContext; // ... try { return runWithPriority( UserBlockingSchedulerPriority, fn.bind(null, a, b, c, d) ); } finally { executionContext = prevExecutionContext; if (executionContext === NoContext) { // Flush the immediate callbacks that were scheduled during this batch resetRenderTimer(); flushSyncCallbackQueue(); } } }
batchedEventUpdates 直接调用 callback,最后在 NoContext 时调用 flushSyncCallbackQueue。
1 2 3 4 5 6 7 8 9 10 11 12 13export function batchedEventUpdates<A, R>(fn: (A) => R, a: A): R { const prevExecutionContext = executionContext; executionContext |= EventContext; try { return fn(a); } finally { executionContext = prevExecutionContext; if (executionContext === NoContext) { resetRenderTimer(); flushSyncCallbackQueue(); } } }